玩具指令萌新必看战斗指南
玩具指令的故事发生在一个充满玩具的世界里。有一天,玩具世界突然被邪恶的玩具军团入侵,玩具们被迫逃离家园。下面是小编给大家带来的玩具指令萌新必看战斗指南,新手战斗攻略,感兴趣的小伙伴们一起来看看吧。 零六游戏公众号
玩具指令萌新必看战斗指南
1.推荐阵容
如果追求战力必养主角,尤其能使用剑风号的玩家,基本是单卡最强的存在 06zyx.com
如果喜欢更多机制的英雄,可以考虑后期下阵。
零六游戏,游戏平台零六找游戏
①三系单卡推荐 零六游戏公众号
火系:四驱车(大范围燃烧)狮子(推关必带/超强输出)瑞恩(超强单体) lingliuyx.com
水系:法拉(平民最强奶妈)莉莉丝(强奶+限疗)小春子(吸血坦克)
06gmyx.com
草系:木村(平民最强刺客)红白机(强控坦克)熊猫(草地元素反应) 零六攻略小程序
②三系阵容推荐
06zyx.com
火燃烧队:四驱车+小范熊+火龙果/磁森+唐吉+瑞恩(需要扩散火焰可以换叶系的陀螺贝瑞)
水控制系:小春子+安吉尔+法拉/莉莉丝+冰宝+弹珠(水系奶辅较多,推图可替换冰宝或弹珠改为其他系输出)
草续航系:熊猫+木村+松鼠+红白机+约翰兰博(推图可考虑红白机换贝瑞提高输出)
③光暗单卡推荐
坦克:猪八戒(最肉坦克)
辅助:京武猫(大范围图腾)
魔法:吸血鬼(超强刺客)
游侠:彩虹圈(乱阵高手)
战士:关羽(能打能扛)悟空(大范围群攻+定身)斯内克(连续击杀)
④各系混搭组合
大佬:主角剑风号+吸血鬼+法拉/莉莉丝+八戒+京武猫/大蛇
单只暗卡:主角任意形态+吸血鬼+法拉/莉莉丝+木村+瑞恩/小范熊
单只光卡:主角任意形态+关羽+法拉+木村+小范熊/约翰兰博
切后组合:彩虹圈+木村+剑风号/八戒+斯内克/水奶+瑞恩/舞狮
DOT伤害:小僵尸+火龙果+莉莉丝+四驱车+小范熊/舞狮
2.职业站位
①战士站位技:
破阵:击杀首个敌人时,会释放破阵,造成周围大范围100%攻击力伤害的冲击波
推荐站在前排,容易冲散敌阵
3.战斗指令

在编队或战斗内点击指令按钮,可以打开:
【移动指令】
① 跟随: 该队友会跟随队长移动,可以一起躲避技能或突袭,但也容易被群攻伤害。
② 自由: 该队友完全变成NPC队友,不需要控制他的技能释放,可以确保充足的攻击,但是无法闪避关键技能
【细节操作】
突袭切后:可以控制队长携带需要保护的友方或适合突袭后排的队友,实现躲避关键技能和切输出的战术
灵活保护:当两侧都出怪时,也可以控制单个战士或坦克去挡住其中一个方向,确保输出不被攻击。
远程风筝:如果不喜欢控制前排,可以单独使用远程,一直风筝攻击,可以最大限制受到最小伤害。
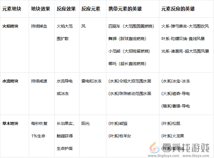
4.元素反应

具体元素地面效果:

以上就是玩具指令萌新必看战斗指南的全部内容,更多玩具指令相关攻略,敬请关注本站。
相关游戏资讯
猜你喜欢内容
热门推荐
最新开服推荐
游戏攻略
加入收藏
